伟德(victor1946)官方网站-Official website
经理信箱
明德
博学
诚信
卓越
首页
关于我们
伟德victor1946简介
工作分工
机构设置
视频专题
党建工作
党建动态
支部建设
理论学习
先进典型
团队队伍
团队力量
研究生导师
产业专家
杰出人才
优秀共产党员
我最喜爱的老师
我的育人故事
人才培养
旗下产业
研究生教育
实习基地
科学研究
创新平台
科技成果
联系我们
员工会
研究生会
社团
员工风采
规章制度
上级文件
集团制度
公司制度
信息公开
公开目录
公开细则
公开信息
公开仪器
合作交流
科普基地
校企合作
国际交流
下载专区
通知公告
伟德victor1946动态
就业信息
学术科研
通知公告
首页
>
导航栏目
>
通知公告
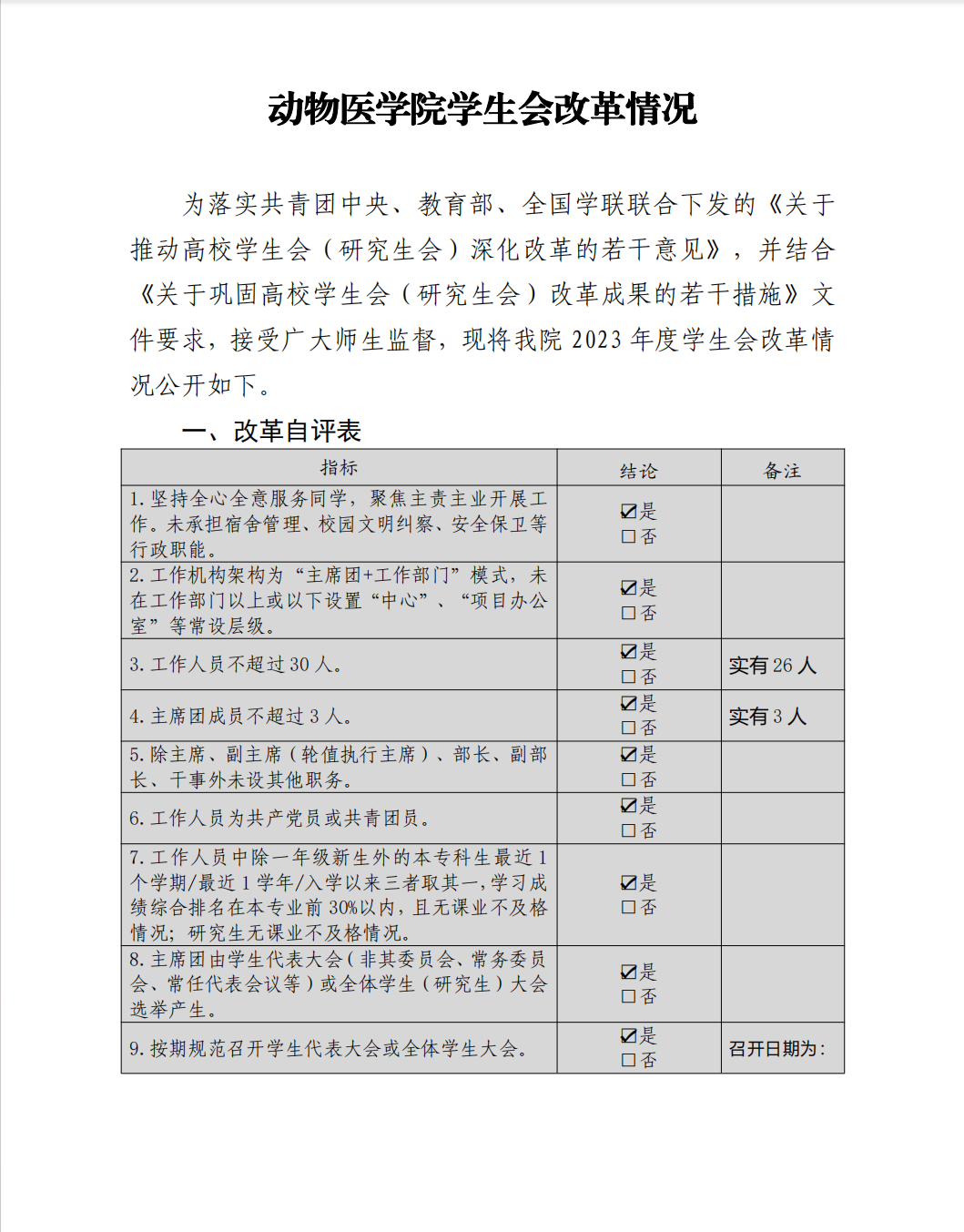
关于伟德victor1946员工会改革情况公开
2023-12-04 15:26:38
浏览数:
0
编辑:夏心怡
责任编辑:李沛霞
上一篇:
关于举办第四届伟德victor1946小动物医学技能大赛的通知
下一篇:
2023年研究生国家奖学金公示